omicsempower

omicsempower

@omicsempower

Shanghai OE Biotech Co., Ltd. was founded in 2009 in Shanghai, China, a leading CRO company in the Chinese market. OE Biotech provides multi-omics technology services to a wide range of top universities, hospitals, research institutions and technology-based companies, accelerating the research process of each organization and unit, and using biotechnology to achieve the success of others and benefit the public.The company has built a complete multi-omics testing service platform and a multi-omics big data analysis platform, providing genome, transcriptome, epigenome, microbiome, proteome, metabolome and other whole-omics testing services; and continues to follow the progress of Omics technology. In recent years, the company has gradually developed a comprehensive advantage in single-cell sequencing technology, spatial multi-omics technology, multi-omics joint analysis, etc., and the revenue of such innovative business ranks first in the Chinese market. The company has nearly 600 employees, most of whom have bachelor's degree or above, and nearly half of them have master's degree or doctor's degree. https://www.omicsempower.com/

Joined Jun 2025 Last seen Jan 13, 2026
0 Followers
17 Writeups
0 Following
Popular WriteUps
View all →
Recent Activity
omicsempower posted a new writeup in Biotech Jan 13, 2026
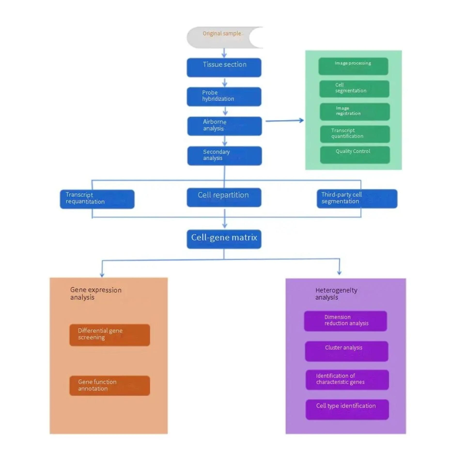
Biotech Single Cell RNA Sequencing

We are a global genetic testing sequencing service provider specializing in multi-omics solutions for life science research. With a strong foundation, we have supported 2,800+ research institutions and tens of thousands of clients, contributing to 5,000+ publications with a cumulative Impact Factor nearing 40,000.

omicsempower · 4 min read
Read More →

omicsempower posted a new writeup in Biotech Jan 13, 2026
Biotech Yeast Family Library Screening

We are a global genetic testing sequencing service provider specializing in multi-omics solutions for life science research. With a strong foundation, we have supported 2,800+ research institutions and tens of thousands of clients, contributing to 5,000+ publications with a cumulative Impact Factor nearing 40,000.

omicsempower · 3 min read
Read More →

omicsempower posted a new writeup in Biotech Jan 13, 2026
Biotech Visium Spatial Services

We are a global gene sequencing service provider specializing in multi-omics solutions for life science research. With a strong foundation, we have supported 2,800+ research institutions and tens of thousands of clients, contributing to 5,000+ publications with a cumulative Impact Factor nearing 40,000.

omicsempower · 5 min read
Read More →

omicsempower posted a new writeup in Biotech Jan 13, 2026
Biotech Xenium In Situ Services

We are a global gene sequencing service provider specializing in multi-omics solutions for life science research. With a strong foundation, we have supported 2,800+ research institutions and tens of thousands of clients, contributing to 5,000+ publications with a cumulative Impact Factor nearing 40,000.

omicsempower · 3 min read
Read More →

omicsempower posted a new writeup in Arts & Culture Oct 9, 2025
Arts & Culture Xenium In Situ Services

Xenium In Situ RNA Services Targeted, imaging-based spatial profiling at single-cell and subcellular resolution.

omicsempower · 4 min read
Read More →

omicsempower posted a new writeup in Business Oct 9, 2025
Business Single Cell RNA Sequencing

Discover the Depths of Cellular Diversity with Single-Cell RNA Sequencing Service

omicsempower · 3 min read
Read More →

omicsempower posted a new writeup in Data Science Oct 9, 2025
Data Science Service Service

Omics Empower Sequencing Services: Your One-stop Choice

omicsempower · 3 min read
Read More →

omicsempower posted a new writeup in Arts & Culture Oct 9, 2025
Arts & Culture Platform Platform

At the forefront of life sciences, our high throughput sequencing platforms is a formidable ally in your pursuit of research excellence.

omicsempower · 2 min read
Read More →

omicsempower posted a new writeup in Business Jul 8, 2025
Business Yeast Family Library Screening

Yeast Library ScreeningExploring Protein-DNA Interactions: The Yeast One-Hybrid Assay Technique In the specialized field of yeast hybrid technolo

omicsempower · 4 min read
Read More →

omicsempower posted a new writeup in Business Jul 8, 2025
Business Spatial Transcriptomics Sequencing

Spatial Transcriptome RNA SeqUnveiling Cellular Secrets: Spatial Transcriptomics Sequencing Revolutionizes Biological Research Our

omicsempower · 3 min read
Read More →

omicsempower posted a new writeup in Career & Jobs Jul 8, 2025
Career & Jobs Spatial Sequencing Technology

Spatial Seq TechnologyReveal gene expression in spatial context Spatial transcriptomics maps gene expression within tissue structure, unlock

omicsempower · 5 min read
Read More →

omicsempower posted a new writeup in Business Jul 8, 2025
Business Spatial In Situ Sequencing Techniques

Spatial In Situ RNA Seq TechniquesIn Situ Spatial Technology: Unveiling the Future of Cellular Imaging Embracing the future of cellular

omicsempower · 4 min read
Read More →

omicsempower posted a new writeup in Economy Jun 19, 2025
Economy Single-cell Sequencing

Unlike bulk sequencing, single cell sequencing reveals gene expression patterns at the individual cell level —uncovering hidden cell states, rare populations, and functional diversity that bulk methods overlook.

omicsempower · 2 min read
Read More →

omicsempower posted a new writeup in Design Jun 19, 2025
Design Single Cell RNA Sequencing with Immune Repertoire Profiling

Immune Repertoire Analysis: Unparalleled Insights into Cellular Immunity

omicsempower · 3 min read
Read More →

omicsempower posted a new writeup in Cities Jun 19, 2025
Cities Single Cell RNA Sequencing

Discover the Depths of Cellular Diversity with Single Cell RNA Sequencing

omicsempower · 3 min read
Read More →

omicsempower posted a new writeup in Artificial Intelligence Jun 19, 2025
Artificial Intelligence Omics Empower Sequencing Services: Your One-stop Choice

Discover the power of genomics with omcisempower sequencing center Services.

omicsempower · 3 min read
Read More →

omicsempower posted a new writeup in Affiliate Marketing Jun 19, 2025
Affiliate Marketing Life Sciences Innovation Hub Driving Discovery, Unveiling The Mysteries of Life

At the forefront of life sciences, our high throughput sequencing platforms is a formidable ally in your pursuit of research excellence.

omicsempower · 2 min read
Read More →